| 财经动态

3852.25万元!博菲电气出售新能源子公司

来源:博菲电气

时间:2025-10-09

10月9日,博菲电气发布关于公司出售全资子公司股权的公告。

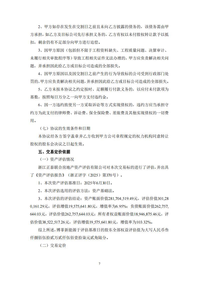
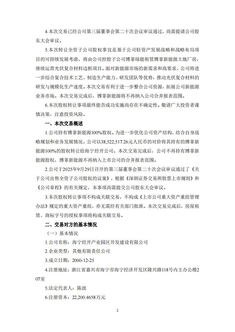
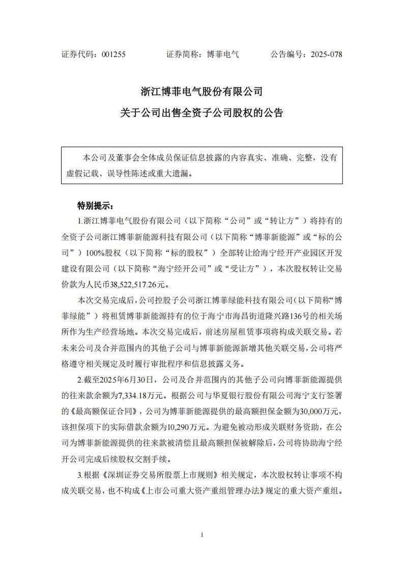
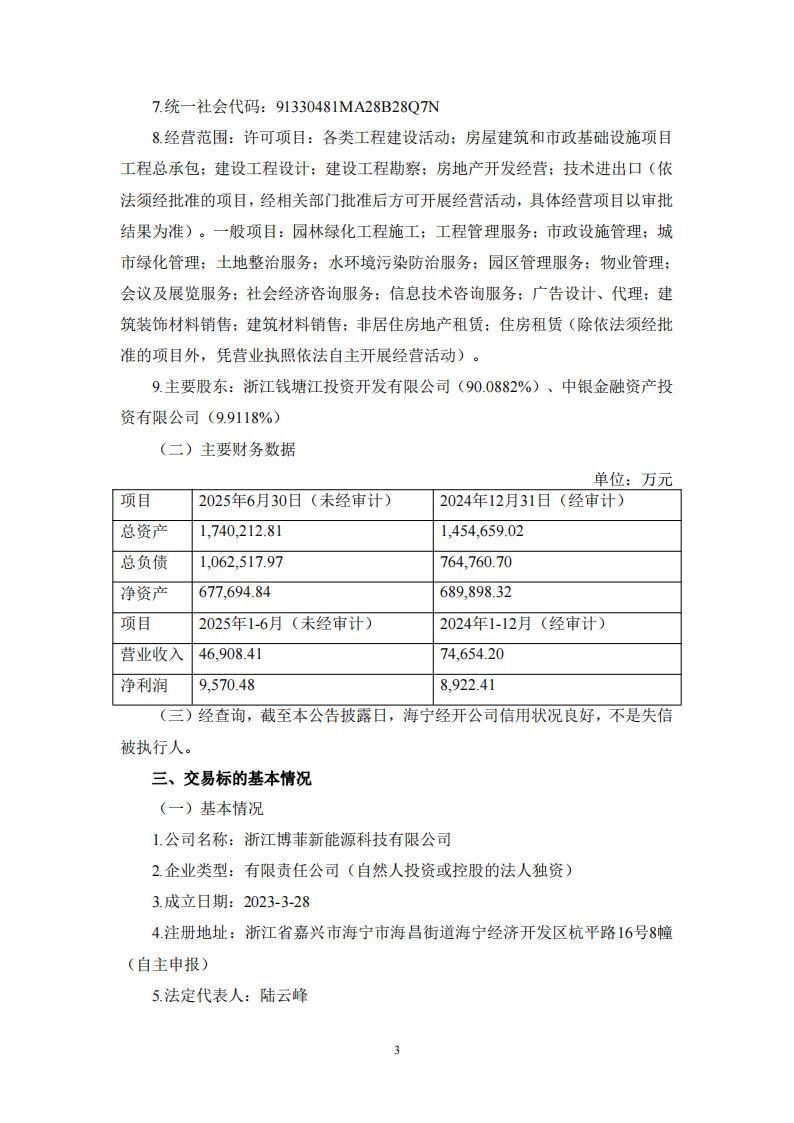
公告指出,博菲电气将持有的全资子公司浙江博菲新能源科技有限公司(简称“博菲新能源”)100%股权全部转让给海宁经开产业园区开发建设有限公司(“海宁经开公司”),本次股权转让交易价款为人民币38,522,517.26元。

本次交易完成后,公司控股子公司浙江博菲绿能科技有限公司(简称“博菲绿能”)将租赁博菲新能源持有的位于海宁市海昌街道隆兴路136号的相关场所作为生产经营场地。博菲绿能继续运营光伏复合材料边框项目。


特别声明

国际新能源网声明:本文仅代表作者本人观点,与国际新能源网无关,文章内容仅供参考。凡注明“来源:国际新能源网”的所有作品,版权均属于国际新能源网,转载时请署名来源。

本网转载自合作媒体或其它网站的信息,登载此文出于传递更多信息之目的,并不意味着赞同其观点或证实其描述。如因作品内容、版权和其它问题请及时与本网联系。

微信 朋友圈

相关推荐

图片正在生成中...

关闭
返回