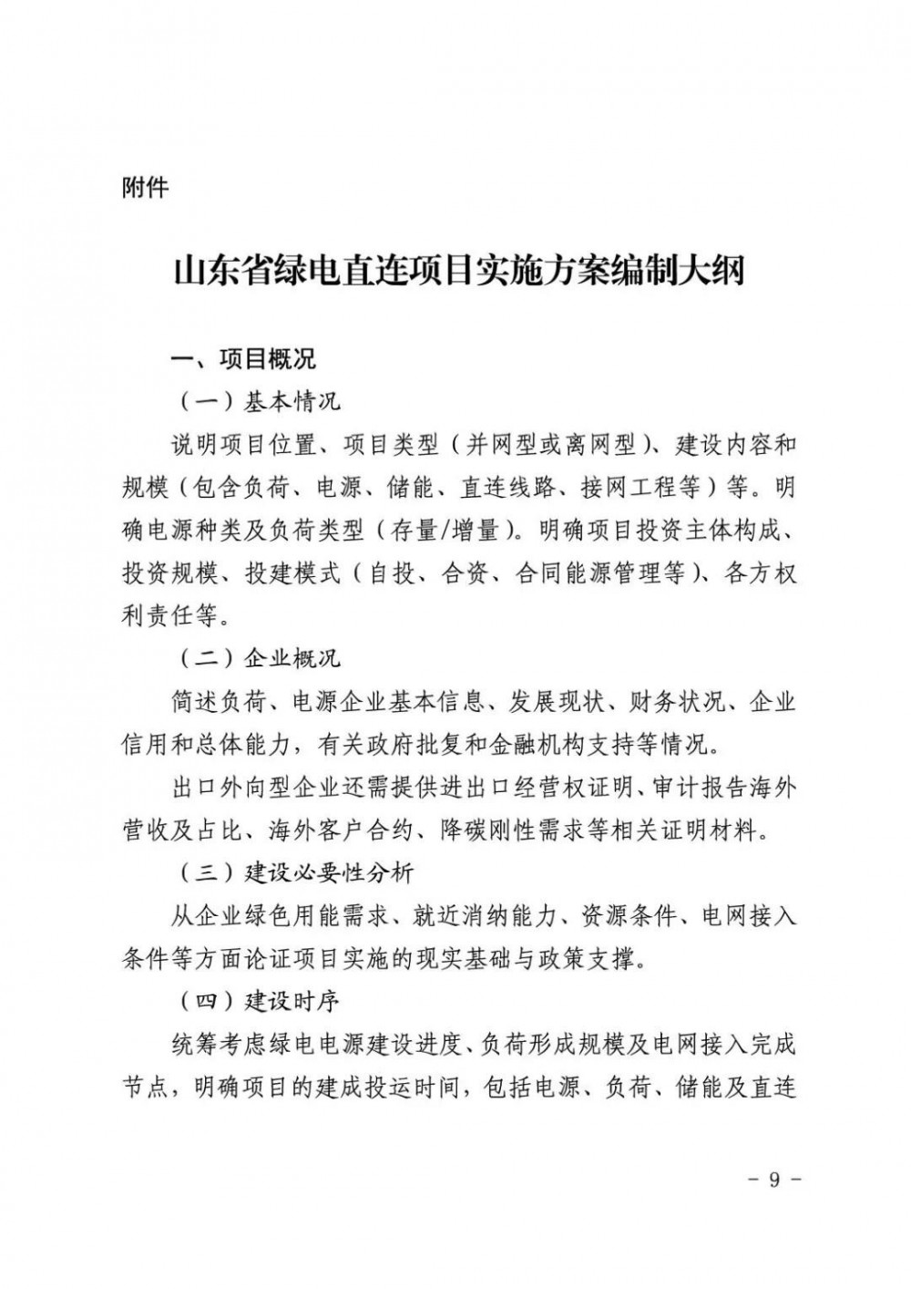
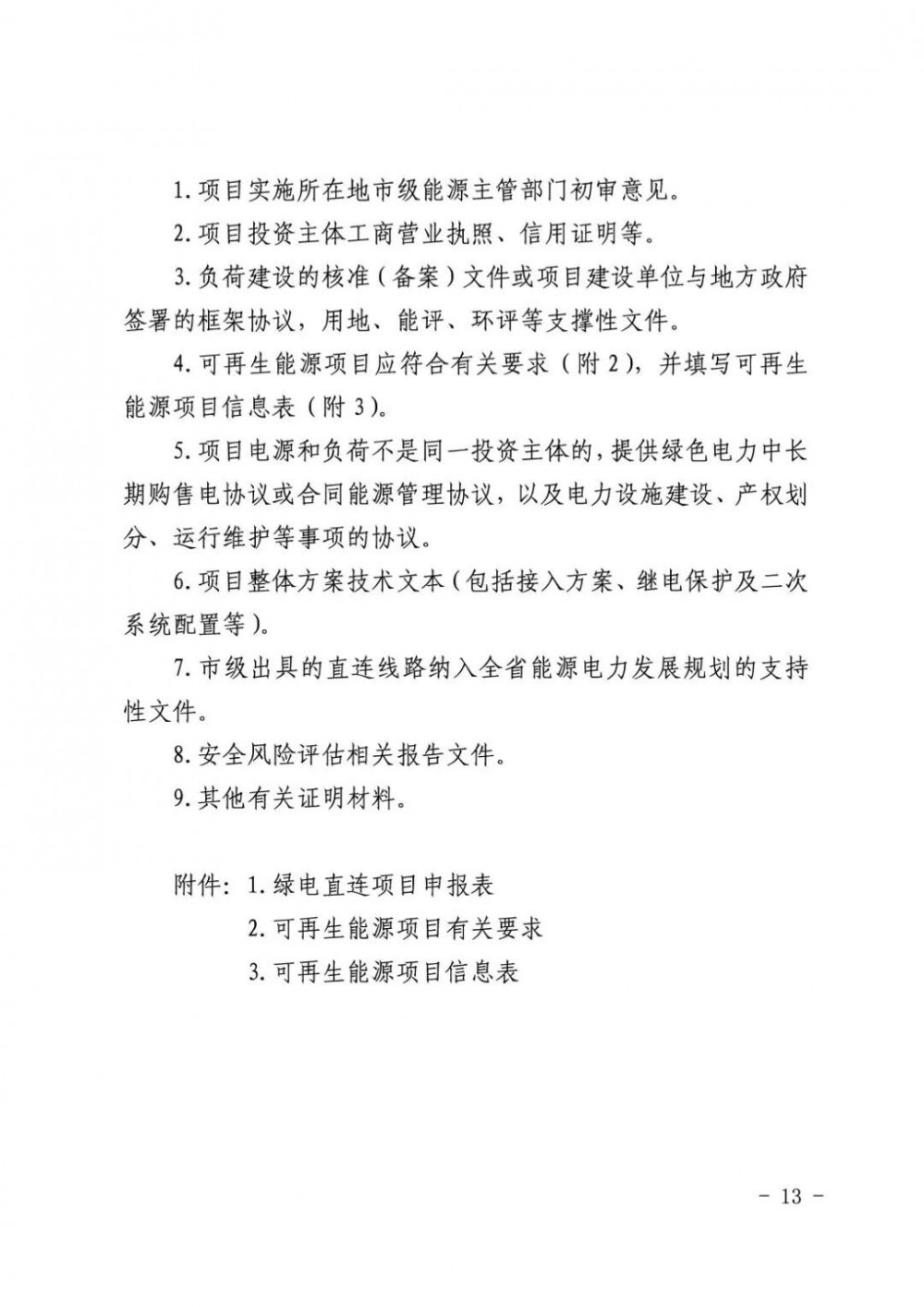
| 新能源政策法规库

山东发布绿电直连实施方案

来源:山东省发展和改革委员会

时间:2025-10-11

近日,山东省发展和改革委员会、国家能源局山东监管办公室、山东省能源局发布关于印发《山东省有序推动绿电直连发展实施方案》的通知。文件明确:

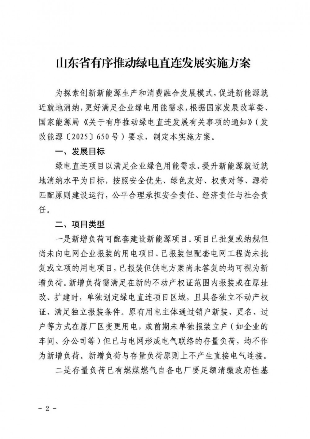
发展目标

绿电直连项目以满足企业绿色用能需求、提升新能源就近就地消纳水平为目标,按照安全优先、绿色友好、权责对等、源荷匹配原则建设运行,公平合理承担安全责任、经济责任与社会责任。

项目类型

一是新增负荷可配套建设新能源项目。项目已批复或纳规但尚未向电网企业报装的用电项目、已报装但配套电网工程尚未批复或立项的用电项目,已报装但供电方案尚未答复的均可视为新增负荷。新增负荷需满足在新的不动产权证范围内报装或在原址改、扩建时,单独划定绿电直连项目区域,且具备独立不动产权证、满足独立报装条件。原有用电主体通过销户新装、更名、过户等方式在原厂区变更用电,或前期未单独报装立户(如企业的车间、分公司等)但已与电网形成电气联络的存量负荷,均不作为新增负荷。新增负荷与存量负荷原则上不产生直接电气连接。

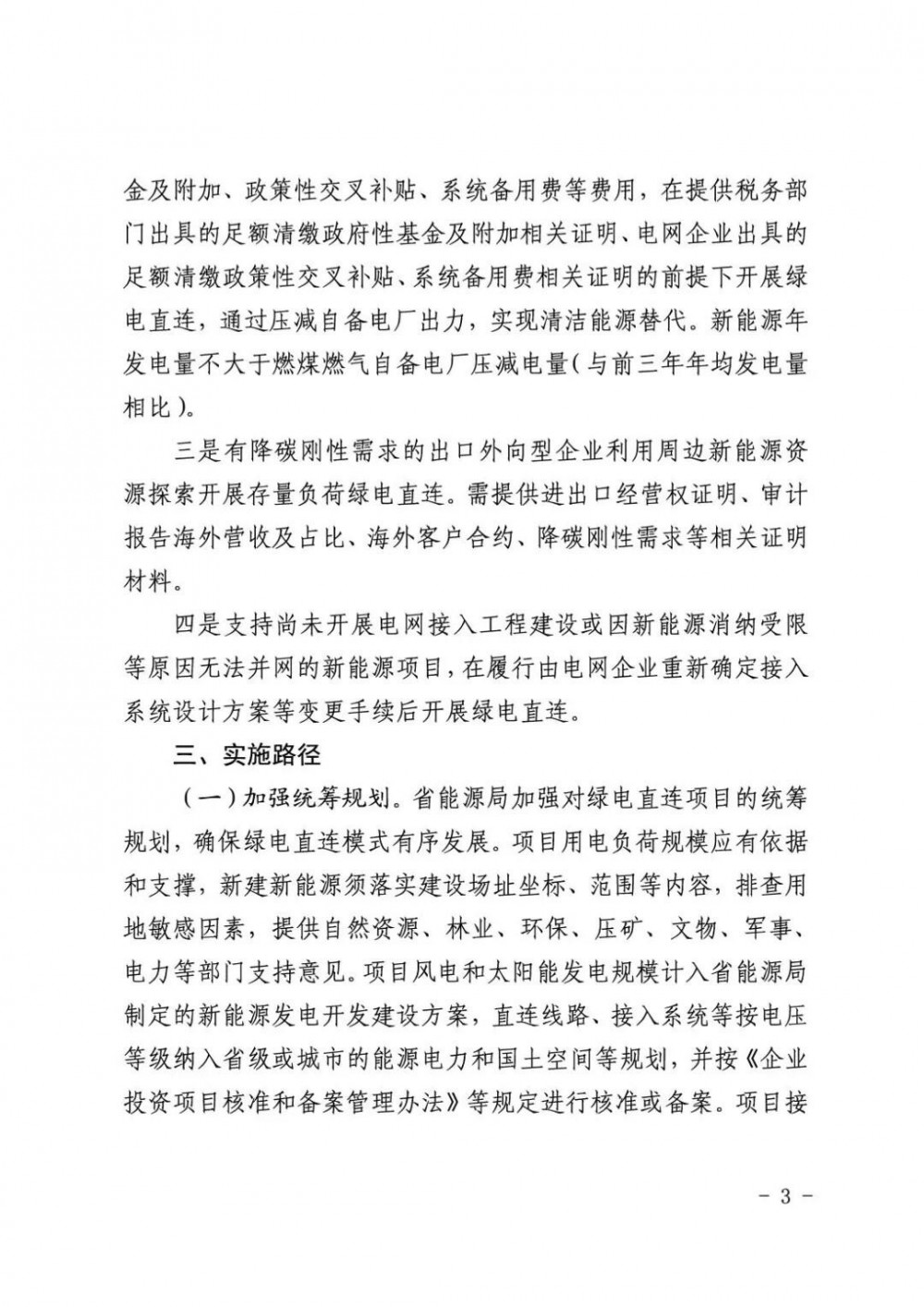
二是存量负荷已有燃煤燃气自备电厂要足额清缴政府性基金及附加、政策性交叉补贴、系统备用费等费用,在提供税务部门出具的足额清缴政府性基金及附加相关证明、电网企业出具的足额清缴政策性交叉补贴、系统备用费相关证明的前提下开展绿电直连,通过压减自备电厂出力,实现清洁能源替代。新能源年发电量不大于燃煤燃气自备电厂压减电量(与前三年年均发电量相比)。

三是有降碳刚性需求的出口外向型企业利用周边新能源资源探索开展存量负荷绿电直连。需提供进出口经营权证明、审计报告海外营收及占比、海外客户合约、降碳刚性需求等相关证明材料。

四是支持尚未开展电网接入工程建设或因新能源消纳受限等原因无法并网的新能源项目,在履行由电网企业重新确定接入系统设计方案等变更手续后开展绿电直连。

强化源荷匹配。并网型项目应按照“以荷定源”原则科学确定新能源电源类型、装机规模和储能规模,采取整体自发自用为主、余电上网为辅的模式运行。项目整体新能源年自发自用电量占总可用发电量的比例不低于60%,占总用电量的比例不低于30%,2030年前不低于35%;上网电量占总可用发电量的比例上限不超过20%。绿电直连项目新能源利用率应不低于同期全省公网新能源利用率水平。

绿电直连项目应按国家相关政策规定缴纳有关费用。项目除自发自用电量以外的上网电量全部参与电力市场交易,不纳入机制电价执行范围。

原文如下:



特别声明

国际新能源网声明:本文仅代表作者本人观点,与国际新能源网无关,文章内容仅供参考。凡注明“来源:国际新能源网”的所有作品,版权均属于国际新能源网,转载时请署名来源。

本网转载自合作媒体或其它网站的信息,登载此文出于传递更多信息之目的,并不意味着赞同其观点或证实其描述。如因作品内容、版权和其它问题请及时与本网联系。

微信 朋友圈

相关推荐

图片正在生成中...

关闭
返回