|
中国新能源资讯
来源:天宜新材
时间:2025-12-15
12月13日,天宜新材发布关于公司全资子公司临时停产的公告。
根据公告,天宜新材收到全资子公司江油天启颐阳新材料技术有限公司(简称“天启颐阳”)及江苏新毅阳高新材料有限公司(简称“新毅阳”)临时停产的通知。
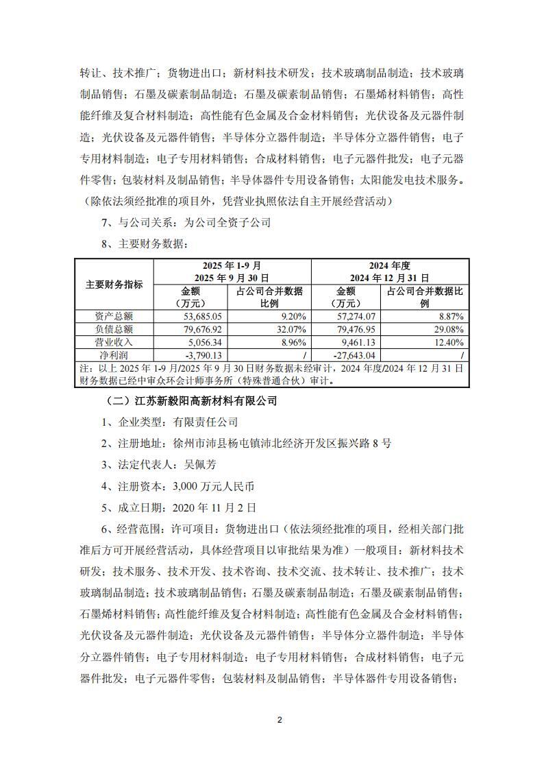
天启颐阳和新毅阳主要从事光伏石英坩埚的研发、生产和销售。受光伏产业链去库存且持续低迷影响,致单晶拉制耗材产品需求疲软,天启颐阳和新毅阳业务受到严重影响。截至 2025 年 11 月 30 日,天宜新材共拥有 28 条石英坩埚产线,对应产能 18 万只,由于部分产线升级改造尚未完成,实际可使用产能为 11 万只。2025 年 1-11 月,天启颐阳和新毅阳石英坩埚业务生产量为 14,786只,销售量为 15,600 只,产能利用率 14.66%,石英坩埚产线利用率处于较低水平,业务持续亏损。




国际新能源网声明:本文仅代表作者本人观点,与国际新能源网无关,文章内容仅供参考。凡注明“来源:国际新能源网”的所有作品,版权均属于国际新能源网,转载时请署名来源。
本网转载自合作媒体或其它网站的信息,登载此文出于传递更多信息之目的,并不意味着赞同其观点或证实其描述。如因作品内容、版权和其它问题请及时与本网联系。

国际能源网 2025-08-20
乐凯胶片 2025-08-14
天台县发展和改革局 2025-07-16
2025-06-24
天宜新材 2025-06-23
天宜上佳 2025-05-27
图片正在生成中...