|
财经动态
来源:海优新材
时间:2025-12-17
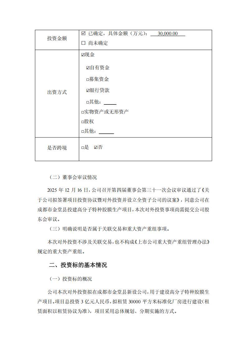
12月17日,海优新材发布关于公司拟签署项目投资协议暨对外投资并设立全资子公司的公告。
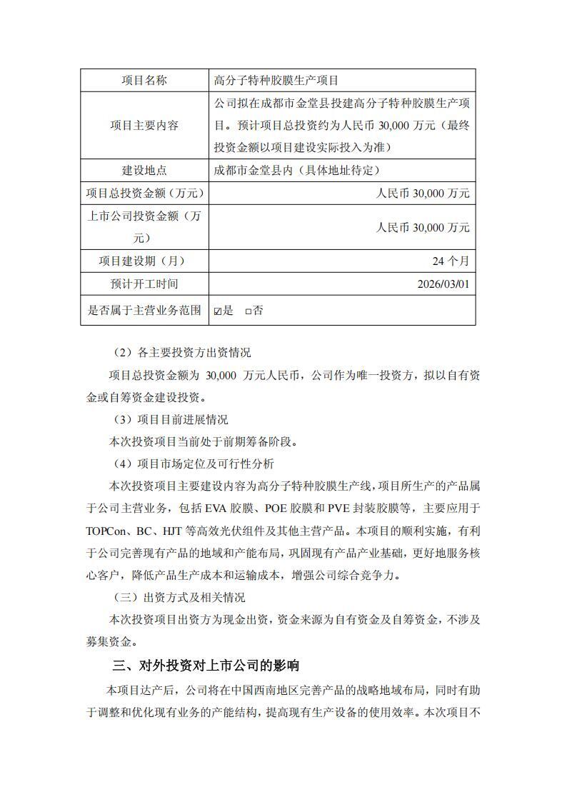
公告指出,海优新材拟在成都市金堂县设立公司,并投建高分子特种胶膜生产项目。本次项目不涉及新增产能,属于公司存量产能的结构调整。预计项目总投资约为人民币 30,000 万元,最终投资金额以项目建设实际投入为准。






国际新能源网声明:本文仅代表作者本人观点,与国际新能源网无关,文章内容仅供参考。凡注明“来源:国际新能源网”的所有作品,版权均属于国际新能源网,转载时请署名来源。
本网转载自合作媒体或其它网站的信息,登载此文出于传递更多信息之目的,并不意味着赞同其观点或证实其描述。如因作品内容、版权和其它问题请及时与本网联系。

海优新材 2025-12-17
福斯特 2025-12-16
赛伍技术Cybrid 2025-09-26
中旗新材 2025-08-08
海优新材 2025-05-08
天洋新材 2025-02-17
图片正在生成中...